- 软件介绍
- 相关版本
- 应用信息
- 相关文章
- 猜你喜欢
金牌电达人App是一款专为需要充电服务的用户设计的应用。能帮你快速找到附近的充电宝,还提供详细的充电站信息,让你在充电时不再感到困扰。无论你是在外出游玩,还是在工作途中,金牌电达人都能为你的手机续航提供保障。通过这款应用,你可以轻松找到最近的充电站,查看充电费用和设备状态,确保你的手机时刻保持充电状态,避免电量不足的烦恼。
[软件特点]
1、通过地图功能,方便地查找附近的充电宝位置,实时扫码使用,极大提高了充电的便利性。
2、提供充电站的实时信息,包括闲置设备情况和充电费用,让用户在选择充电站时更加明智。
3、支持语音控制,通过语音指令来操作应用,享受更加便捷的充电体验。
4、每日格言功能,帮助用户在充电的同时,获取积极向上的心灵鸡汤,让生活更有意义。

[软件优势]
1、实时数据更新
金牌电达人App提供实时的充电站数据更新,确保用户获取的信息是最新的,避免因信息滞后而造成的充电困扰。
2、智能电池检测
该应用内置智能电池检测功能,能够实时监测电池健康状态,帮助用户及时掌握电池的使用情况,延长电池使用寿命。
3、充电习惯指导
金牌电达人不仅提供充电服务,还通过数据分析帮助用户养成良好的充电习惯,确保手机电池在最佳状态下运行。
4、灵活的支付方式
该应用支持多种支付方式,用户在充值时能够享受优惠券和红包等福利,提升了用户体验和满意度。
[软件功能]
1、充电宝租借功能,一键查询所在城市的充电宝位置信息,方便快捷。
2、附件充电桩查询,输入省、市、区即可获取当地充电桩的数量和地址信息,帮助用户快速找到充电桩。
3、在线查看历史充电记录,清楚了解自己的充电使用情况,便于进行充电习惯的调整。
4、充电断点续充功能,若充电过程中出现中断,直接从中断处续充,避免电量浪费。
5、放大镜功能,用户只需简单使用手机即可实现放大镜的效果,方便查看小字或细节。
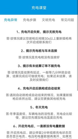
[常见问题及解决方法]
1、如何查找附近的充电宝?
您可以在应用首页使用地图功能,系统会自动显示您周围的充电宝位置,方便您快速找到可用的充电设备。
2、充电过程中如何查看电池健康状态?
在充电时,您可以进入电池检测功能,系统将实时显示电池的健康状态和使用情况,帮助您更好地管理电池。
3、如果充电中断,如何继续充电?
应用提供了充电断点续充功能,您只需重新连接充电宝,系统会自动从中断位置继续充电,确保电量不浪费。
4、如何获得充值优惠?
在充值时,您可以选择参与相关活动,系统会自动为您提供优惠券和红包等福利,享受更划算的充电服务。
-
国际交友软件
国际交友软件哪个好?现代社会是国际化的社会,随着互联网的迅猛发展,我们可以通过网络足不出户的结交各地好友。你想不想体验异域风情,认识更国外的漂亮小姐姐小哥哥呢?小编在这里为大家精心整理了几款在大陆可以...
-
WhatsApp 2.25.20.7 手机版
261.27 MB |04-06
-
goodnight聊天软件 1.290.0 最新版
238.8 MB |04-06
-
line泰国版 15.9.3 最新版
263.99 MB |04-06
-
飞鸟图标 11.6.0 最新版
155 MB |04-06
-
holla 8.34.0 最新版
122.3 MB |04-06
-
ablo 4.25.0 安卓版
0 MB |04-06
-
hay 8.43.0 最新版
89.1 MB |04-06
-
hay全球聊天 8.43.0 最新版
89.1 MB |04-06
-
宅男必备app
宅男必备软件大全给大家整合了一批宅男最喜欢的软件,类型也是非常丰富的,小说APP、影视APP、直播APP等应有尽有,其中就包括了大家都爱玩的哔哩哔哩和可以下载各种资源的手机迅雷等等,当你感觉无聊的时候...
-
多多bt磁力搜索 2.18 安卓版
21.32 MB |04-06
-
bt磁力猫 2.6.0 安卓版
4.3 MB |04-06
-
手机迅雷无违禁版本 8.38.0.9912 安卓版
112.94 MB |04-06
-
迅雷磁力链bt磁力天堂 101 安卓版
17.8 MB |04-06
-
海鱼小说app 1.4.07 官方版
42.9 MB |04-06
-
番茄小说免费版 6.7.9.32 最新版
88.93 MB |04-06
-
36漫画无广告版 9tg.06 安卓版
11 MB |04-06
-
哔哩哔哩精简版 6.40.0 纯净版
52.5 MB |04-06
-
B2B跨境电商平台
国内有哪些常见的B2B跨境电商平台?B2B跨境电商app最好用的是哪几款?目前国内最常用的B2B跨境电商平台有阿里巴巴、亚马逊、中国供应商、敦煌网、中国产品网、慧聪网、全球资源。这些在国内最常见的B2...
-
洋葱OMALL 8.04.1 安卓版
160.13 MB |04-06
-
拼多多国际版 2.0.5 最新版
0.11 MB |04-06
-
shopee菲律宾 3.31.18 最新版
187.1 MB |04-06
-
SHEIN 10.0.3 最新版
49.1 MB |04-06
-
义乌购 7.4.3 最新版
96.47 MB |04-06
-
亚马逊购物 30.14.1.600 手机版
29.03 MB |04-06
-
阿里巴巴国际站 8.97.1 安卓版
156.47 MB |04-06
斗米 6.9.32 安卓版
朗文当代高级英语词典 5.0.2 安卓版
澳门购物街 1.7.312 安卓版
就业桥 安卓版
人人兼职 3.0.0 最新版
大埔网 4.2.9 安卓版
飞小豹 安卓版
宜春公积金 安卓版
冀云河间 1.8.6 安卓版
急先蜂 3.9.3 安卓版
爱合伙找到创业合伙人 6.1.1 安卓版
极有家 0.30.0 安卓版















紫檀电子木鱼 5.4.5 安卓版
百色通 152 安卓版
永安行共享单车 5.39 手机版
永安行 5.39 安卓版
临里好家政 1.1.5 安卓版
城乡居民医疗保险缴费 1.3.19.8000 安卓版
承望万年历APP 1.0.0 安卓版
好玩部落 3.24.3 手机版
鄂公网安备42018502007698号